Files
java-design-patterns/event-driven-architecture/etc/eda.png
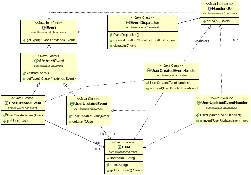
Oleg afb897300b Event driven architecture refactored.
1. Renamed Message to Event and Event to AbstractEvent
2. Generified Event and Handler
3. Updated EventDispatcher to make unsafe configuration impossible
4. Updated UML diagram accordingly
2016-03-08 00:56:08 -08:00

57 KiB
833x580px